六大原则之里氏替换原则
里氏替换原则(Liskov Substitution Principle,LSP)是由麻省理工学院计算机科学系教授芭芭拉 · 利斯科夫(Barbara Liskov)在 1987 年的 “面向对象技术的高峰会议”(OOPSLA)上发表的一篇文章《数据抽象和层次》(Data Abstraction and Hierarchy)里提出的。

什么是里氏替换原则
你从上面的截图中也应该看到了,里氏替换原则的原文是一种数学的表达,并不好理解。原文如下:
如果就字面翻译,其意思是: 如果对于类型 T 的对象 x,有一个属性 ϕ(x) 被证明为真,那么对于 T 的子类型 S 的对象 y, ϕ(y) 也应该被证明为真。
如果你和我一样还是看不懂其在说什么,我们可以再翻译为更容易理解的版本: 如果一个程序使用了父类的对象,那么替换为子类的对象后,程序的行为没有变化,子类必须能够替换掉它们的父类并且正确地工作。
如果看上去字数还是有点多,可以再缩句为: 子类可以扩展父类的功能,但不能改变父类原有的功能,使得子类能够无缝替换父类 。具体来说,要遵循下面这些规则:
子类可以实现父类的抽象方法,但不能覆盖父类的非抽象方法。
子类可以增加自己持有的方法。
当子类的方法重载父类的方法时,方法的前置条件(即方法的输入参数)要比父类的方法更宽松。
当子类的方法实现父类的方法(重写、重载或实现抽象方法)时,方法的后置条件(方法的输出或返回值)要比父类的方法更严格或与父类的方法相等。
电动汽车的例子
我们来看下面这个电动汽车的例子,其违反了 LSP:
这真是一个有趣的例子。早些年没有电动汽车,所以可以为 Vehicle 的基类添加一个 refuel 的方法。但是后来出现了电动车,因为电动车不需要加油, 这样的设计就需要重构:
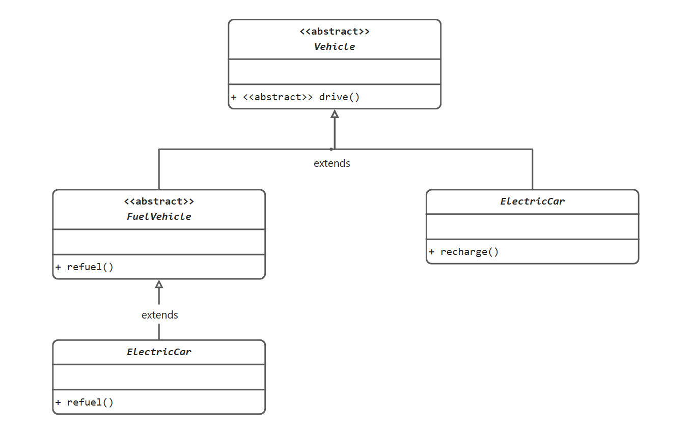
我们 Vehicle拆分为 FuelVehicle (油车), ElectricCar继承 Vehicle ,而 GasCar继承 FuelVehicle 。就解决了电车加油的问题,其 UML 如下:

但是这种深层次的继承并不推荐,因为一旦出现需求上的变更,想要改变继承的层次结构是非常困难的。所以我们常说组合由于继承 ,更推荐使用接口的方式来实现这个重构,想要改变实现的接口是容易的。且接口支持多实现,而大多数语言中,不支持多继承。即使支持,也很难用好。
使用接口代替了原本的抽象类,其 UML 如下:

类似的例子还有很多,比如 “鸵鸟非鸟”、“正方形不是长方形”等。这个例子说明了继承能够表示的是一种 is-a的关系,但是父类和子类紧密耦合在一起,难以适应未来需求的变化,特别是深层次的继承关系。
相较而言,使用接口更加灵活。但是并不意味着使用接口就不需要关注 LSP。LSP 虽然说的是继承关系,但同样适用于接口。在设计代码的时候,我们需要注意一下两点,避免违反 LSP:
里氏替换原则是告诉我们在使用继承的时候,一定要确保子类 is a 父类,并且拥有父类的所有能力。
当我们使用接口的时候,确保所有的实现都能符合接口的契约。
总结
本文中我们讨论了其定义、重要性、实现方法以及它在现代软件开发中的应用。以下是对这些讨论内容的总结:
里氏替换原则的定义: 里氏替换原则是面向对象设计原则之一,强调子类对象应该能够替换其父类对象,而不改变程序的正确性和行为。这意味着,设计子类时,不仅要保持接口的一致性,还要确保行为的兼容性。
里氏替换原则的重要性如下:
提高软件的可维护性: 遵守 LSP 有助于保持代码的一致性和预测性,使得软件更容易维护和理解。
增强软件的可扩展性 :符合 LSP 的设计允许系统轻松扩展,通过添加新的子类增加功能,而不需改动现有代码。
减少耦合 :LSP 鼓励使用抽象和接口,减少了类之间的紧密耦合,使得各个部分更加独立,易于修改和替换。
还有一些其他的考虑:
**逻辑复用而非行为改变:**在使用继承时,应注重复用逻辑而非改变已有行为。子类可以扩展父类的功能,但不应改变父类原有的行为。
保持接口一致性: 子类应遵守父类的契约,包括方法签名、前后置条件、不变式等。
使用接口和组合: 面向接口编程和优先考虑组合而非继承,是实现LSP的有效方法,提供了更大的灵活性和解耦。
尽管LSP常与继承关系讨论, 但其核心原则同样适用于接口和实现类之间的关系 。无论是继承还是实现接口,都应确保新的实现或子类不违反基类或接口的预期行为。
面向接口编程不仅是实现开闭原则的有效方式, 也是确保软件组件替换性的关键策略 ,与LSP的目标紧密相关。